Calculations in Mesh - general concepts
This is an important and unique part of Mesh. It gives Volue and its customers the ability to define time series as expressions, rather than having a separate calculation carried out and let values be stored onto a time series then available for read. Many years ago Volue introduced the concept of virtual time series, which means the calculation is integrated as part of the read operation.
Calculation expression language
The expression language has a proprietary syntax. It has been around since mid 90's and is widely adopted by the Volue customers to extend their collection of available time series. Some characteristics on the language:
- The expressions are vector based eliminating the need for complicated loops.
- References to time series are done by the Mesh search and the navigation language. See example.
- Standard operators and operator precedence are supported (+,-,*,/).
- There are built-in functions covering a wide range of operations.
- There are an
if then elseoperator andIF THEN ENDIFstatement blocks.
Example 1
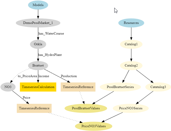
Assuming we have an expression on a Mesh object type HydroPlant that is bound to a time series attribute definition Income. On the HydroPlant type there is another time series attribute definition Production as well as a time dependent relation to_PriceArea to a PriceArea type object. On the PriceArea object type there is a time series attribute definition Price.

The calculation of Income can be expressed like this:
## = @t('.Production') * @t('to_PriceArea.Price')
Some details about this simple expression:
-
We have two time series that are multiplied with each other to produce the result, here identified by the macro
##. -
In this example a reference function
@t(searchSpec)is used. It is a function that returns the time series it finds by applying the search specification. The search specification has the "current instance", in this case an instance of the type HydroPlant, as its starting point. See the figure below showing a small physical model. -
In a search specification the dot (.) indicates local to the current object. Therefore '.Production' means a local attribute named Production. The search specification 'to_PriceArea.Price' means to navigate through a named relation (to_PriceArea) and then on the target object lookup the local attribute named Price.

When values for a given time interval are requested for the Income series on a model object Brattset, a HydroPlant instance, the search and navigation will see the world from this instance. Navigating to_PriceArea in this case ends up in the PriceArea instance named NO3.
Calculation functions
Here are some general comments to functions used in expressions:
A function is defined as @function_name(arguments). The arguments may be empty
or defined as a comma separated list.
Mesh calculation supports six basic data types. This is:
- A number - represented by letter
d - A string - represented by letter
s - A time series - represented by letter
t - A vector of numbers - represented by letter
D - A vector of strings - represented by letter
S - A vector of time series - represented by letter
T
All functions are registered with an argument list definition and a return value
type. For instance, the function t used in the example above has a signature
@t(s) -> t. A signature suffix ttsd means 4 arguments: a time series, a time
series, a string and a number.
Another example: A function named SUM has multiple signatures: @SUM(T) -> t,
@SUM(t) -> d and @SUM(D) -> d. The first version takes a vector of time
series and returns the sum of these time series, the second version takes a time
series and returns a number and the last version takes a vector of numbers and
returns a single number.
A function implementation will normally have to cope with the fact that time series given as arguments may have different resolutions. Ref. example above: the Production series may have values every 15 minutes and the Price series may have values every hour.
The argument to a function can be the result of another function.
For more information about Mesh calculation functions, see Calculations in Mesh - introduction.
Calculation expression definition
The time series calculation definitions are in general associated with the Mesh model definition. This means that the calculations are defined as part of the domain description and expressed using types and attributes therein. Traditionally, before Mesh, expressions referred to explicit time series and in consequence they were less generic than Mesh based expressions. Mesh and mesh information modelling have created the foundation for generalized expressions, template calculation expressions.
In cases where the general template based calculation expression definition does not "fit" very well it is possible to associate an override expression directly onto a time series attribute on an instance in the model. This gives a 1:1 definition which must be maintained separately, therefore should be used with caution.
Calculation scope with respect to time
The Mesh time series calculation definitions normally do not contain anything about which time period or time interval to apply. This is something that is defined as part of the read request, i.e. asking the time series to provide values for a given time interval. A time series result is provided by addressing a time series attribute on a Mesh instance, for instance the Income attribute on a HydroPlant instance (ref. previous example), and give it a time interval to get values for (the requested interval).
Usually, all the values are calculated on the requested interval. But there might be functions that will need other data input. Examples:
@DELTA(@t('.Temperature'))@TS_GLIDING_AVERAGE(@t('.Temperature'), 7)@ACCUMULATE(@t('.Precipitation'), 'YEAR')@TS_OFFSET(@t('.Temperature'), 1, 'DAY')
The need for extra data on these examples are commented below. Time interval is indicated by a line where equal sign is part of the requested interval, and dots indicate extra data needed.
First example
@DELTA(@t('.Temperature')): Delta operation needs previous value, hence one
extra value (represented by a dot) at the beginning of requested interval.
.====================
Second example
@TS_GLIDING_AVERAGE(@t('.Temperature'), 7): A time series gliding operation
will use a value window to produce a center value. Hence it will need some extra
data at the front and at the end to produce a consistent result. When the value
is 7 this means 3 values in the front and 3 values at the end.
...====================...
Third example
@ACCUMULATE(@t('.Precipitation'), 'YEAR'): A time series accumulate operation
will need the data from a defined start, here start of year.
..............//........====================
The // indicates that this might be many dots, depending on the start of the requested interval.
Fourth example
@TS_OFFSET(@t('.Temperature'), 1, 'DAY'): The function TS_OFFSET moves values
from one time interval to another. In this example, the values are moved one
day, i.e to the next day relative to the requested time interval.
......============
Here the dots represent 1 day and the requested time interval 2 days.
IF THEN ELSE ENDIF flow control
These operations are supported:
- Ternary
if-then-elseoperator IF THEN ENDIFexecution blocks
Both alternatives support nested operations, i.e. :
- there might be another ternary operator inside the true_value or false_value
- there might be nested
IF test THEN ... ENDIFblocks.
The block execution does not support ELSE and ELSEIF sections.
Ternary operator
Operations using this construct have this structure:
Result = test_statement ? true_value : false_value
All 3 parts may be a fixed value or expressions.
Example 1
## = @d('.DoSum') ? @SUM(@T('has_Units.TS')) : @MEAN(@T('has_Units.TS'))
The numeric value of the DoSum attribute is treated as a true/false value. If
true, the result is calculated based on the SUM function, else the average is
calculated using the MEAN function.
Example 2
Mask = @TimeMask('DAY',{'DAY+8h','DAY+16h'},{1,0})
## = Mask ? @t('.Cost') : @t('.Cost') *1.5
Let's assume the Cost time series has hourly resolution.
The Mask series produced by the TimeMask function is a breakpoint series.
The result is an hourly series with result equal the Cost series for all hours
from 08 (inclusive) until 16, else the values are the Cost value multiplied
with a factor (1.5).
Block statements
The remaining flow control approach is like this:
IF test_statement THEN
statement1
statement2
statementN
ENDIF
If the test_statement is evaluated to a time series, then any value within requested calculation time period on this time series must be not equal to 0 in order to execute statement1...N. You may have to turn the test time series to a logical series having either 1 or 0 as values. 1 is true, 0 is false. This can be done by using the BOOL function.
Note! NaN is also not equal to 0, hence it evaluates to true. Evaluating
NaN as false might require the usage of the BOOL
function.
Example 1
## = @t('.Measurement')
IF @OUTSIDE(@t('.LowerLimit'),@t('.Measurement'),@t('.UpperLimit')) THEN
Validated = @ValidateAbsLimit(@t('.Measurement'),@t('.LowerLimit'),@t('.UpperLimit'))
## = @CorrectInterpolate(Validated,5,'FALSE')
ENDIF
If there are some values outside of limits, do corrective action. The OUTSIDE function returns a logical time series with values 1 or 0. In some cases you may have to apply the BOOL function on the test series to convert it to a logical series.
Note! In a real setup there would be more validation and correction methods in use.
Example 2
## = @t('.Measurement')
IF @d('.DoCorrection') THEN
Validated = @ValidateAbsLimit(@t('.Measurement'),@t('.LowerLimit'),@t('.UpperLimit'))
## = @CorrectInterpolate(Validated,5,'FALSE')
ENDIF
If the DoCorrection is enabled by setting a value not equal to zero, do
corrective action.
Time zones
There are situations where other time zones are involved:
-
Volue database, currently the owner of the time series data in Volue context, is using a concept of a database zone. In our European context this is UTC+1.
-
Default time zone in calculation context is, due to backwards compatibility, the same as DB zone - UTC+1.
-
Some calculation operations are explicitly related to time zones. For example, a transformation of a time series from higher resolution to lower resolution often needs to have a definition of the zone. A fixed interval hour series transformed to a day series needs to know which zone this day is related to. See discussion of a @TRANSFORM example below.
-
In some cases, the function arguments are time point macros, they will also need a time zone context to have a precise meaning. See the separate chapter on time macros.
Using @TRANSFORM calculation functions
This function comes in many different variants defined by the different argument signatures. Here, two of them are discussed:
## = @TRANSFORM(@t('.Consumption'), 'DAY', 'SUM')
## = @TRANSFORM(@t('.Consumption'), 'DAY', 'SUM', 'LT')
## = @TRANSFORM(@t('.Consumption'), 'DAY', 'SUM', 'UTC')
All examples transform an input series from its source resolution, for example hour resolution, into a day resolution result series. Because the functions are using DB zone (UTC+1) as a basic zone (without DaylightSavingTime (DST)) the first result will contain values created from all hours in the UTC+1 day and night. The second example will do the same, but will use zone UTC+1 with DST as its definition. This means most values come from 24 source values but could also be based on 23 or 25 values due to DST season shift.
The last example is referring to the UTC zone with no DST so values are shifted one hour compared to the first two examples.
Basic time series operations
Calculation functions and operator implementations must be able to cope with different time resolutions. In some cases there are functional requirements with regards to the time series arguments given to the function, but in general not.
To cope with different resolutions, we operate with something called a functional value. It is basically a value from the time series outside the concrete points on the series.
Example 1, add an 15 minute series and an hour series
The first example shows the result of adding two time series, one with hour resolution and one with 15 minutes resolution. The light grey values on Ts1 are the "functional value" of this series on the time points not found on the time series. As we see, the understanding of a functional value is different whether the shape of series is defined to be stepwise or linear. The result of this addition will have a 15 minutes resolution and if one of the operands are linear, the result will also be defined as linear.

Example 2, applying the MAX function on two time series arguments
The second example contains two input time series and a result time series. The first series is a fixed resolution series of linear shape and the second is a breakpoint time series with a stepwise shape. The function applied (@MAX) is taking two arguments so the signature is "MAX|tt". To make the result more "outstanding" a constant value 2 is added to the result. PS! The result curve is added manually so it is probably not perfectly shaped, but good enough to see how the result is created from time points coming from one of the time series, as well as new time points coming from the functional values that represents crossing between them. These points are indicated by vertical dash-dot lines.
